

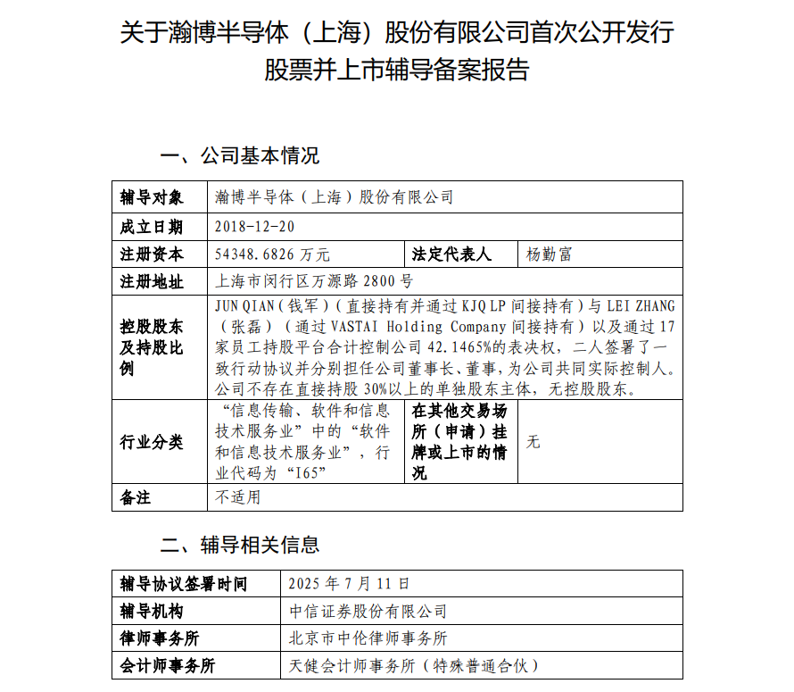
辅导备案报告显示,JUN QIAN(钱军)(直接持有并通过KJQ LP间接持有)与LEI ZHANG(张磊)(通过VASTAI Holding Company间接持有)以及通过17家员工持股平台合计控制公司42.1465%的表决权,二人签署了一致行动协议并分别担任公司董事长、董事,为公司共同实际控制人。公司不存在直接持股30%以上的单独股东主体,无控股股东。
综合 | 证监会 公司官网 证券时报
编辑 | Echo
本文仅为信息交流之用,不构成任何交易建议公司官网显示,瀚博半导体是一家高端GPU芯片提供商,成立于2018年12月,注册地在上海。瀚博半导体为智能核心算力和图形渲染提供全栈式芯片解决方案。
瀚博半导体于2022年、2023年、2024年连续3年入围胡润全球独角兽榜单,其中,2024年,瀚博半导体以100亿元的企业估值入选《2024胡润全球独角兽榜》。
公司目前拥有自主研发的核心IP以及两代GPU芯片,提供适用于通用计算和图形渲染的GPU产品。并且,公司两代芯片现已量产并商业化落地,助力大模型、智算中心、智慧工业、智慧交通、数字孪生、工业软件、云渲染等应用落地。
2020年5月,瀚博半导体首颗半制定7nm芯片交付客户流片;后于2021年先后完成SV系列芯片流片,并发布服务器级别智能芯片SV系列及通用激素卡载天VA1;2022年一季度,公司SV系列产品量产并陆续交付客户,同年9月,该公司发布瀚博统一计算架构VUCA;2023年2月,该公司SG100GP芯片回片,并于同年4月完成基于第二代7nm全功能GPU芯片系列产品的量产。

瀚博半导体拥有500人以上的资深研发团队,研发人员占比80%以上,硕士及以上学历占比超70%。其中,瀚博半导体创始人兼CEO钱军拥有近30年高端芯片设计经验,曾带领AMD团队研发并量产业界首款7nm GPU;创始人兼CTO张磊则具备25年以上高端芯片设计经验,曾任AMD Fellow(AMD院士),全面负责AMD在AI加速及视频领域的芯片设计与研发工作。
成立至今,瀚博半导体已完成了多轮融资,其他股东还包含中国互联网投资基金、快手、阿里巴巴、经纬中国、招商局资本、五源资本、真格基金、耀途资本、联发科、基石资本、天狼星资本等知名机构。
公司最近的一起融资发生在2025年4月27日,投资方包括多个地方国有资本,如盐城中韩产业园二期投资基金(有限合伙)、灏瀚芯图创业投资基金(广东省)合伙企业(有限合伙)、青岛赛富皓海创业投资中心(有限合伙)等。
目前国内头部GPU或AI芯片企业均已陆续启动A股IPO。从进展来看,今年6月30日,摩尔线程与沐曦股份科创板IPO申请已获受理,两家公司拟分别募资80亿元和39.04亿元。壁仞科技与燧原科技则处于辅导阶段。
业内人士表示,这些半导体企业登陆资本市场后的发展将获得更大的助力,有望成为国产半导体产业的中坚力量,同时提升中国在高端AI芯片领域的自主可控能力。

注:本文素材来源于互联网公开渠道,如有侵权请联系删除。内容所述仅代表个人观点,不作为指导依据,据此操作风险自担!
]article_adlist-->
【公司回顾】
]article_adlist-->


海量资讯、精准解读,尽在新浪财经APP
股票杠杆软件下载,实盘10倍杠杆平台,手机股票配资提示:文章来自网络,不代表本站观点。